Partner with Us for Streamlined Recruitment Process Outsourcing (RPO) Solutions.

Connect With Us

Our App Development Services

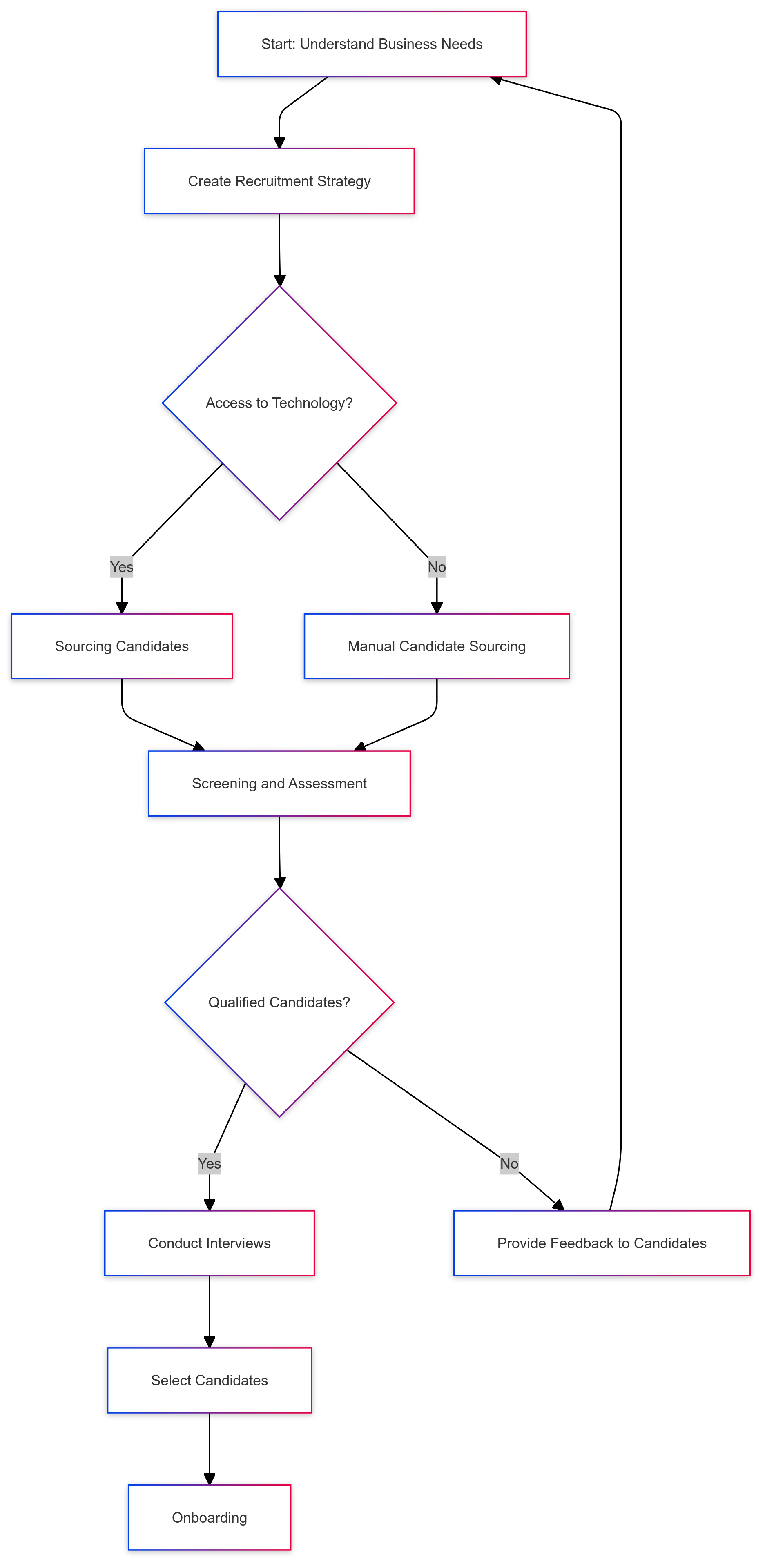
H-One Enterprises takes on the responsibility of managing your recruitment needs, allowing you to focus on your core business functions while we ensure that you have the right talent in place.

Custom App Development

Sourcing and Engaging Top Talent

Our team employs proactive outreach strategies to attract passive candidates who may not be actively seeking new opportunities.

E-Commerce App Development

Onboarding and Integration

Our support doesn’t end with the selection of candidates. We assist in the onboarding process, ensuring a smooth transition for new hires into your organization.

CMS App Development

Continuous Improvement and Reporting

We provide ongoing support and performance metrics, allowing you to track the success of our RPO efforts.

App Maintenance & Support

Access to Advanced Technology

We ensure your mobile application remains up-to-date, secure, and fully operational with our app maintenance and support services. From regular updates to performance optimization, we’ve got you covered.


HR Recruitment Services by Country

"We provide tailored HR recruitment services to meet the diverse needs of businesses across India."
"Our recruitment solutions are designed to help US companies find the best talent in a competitive market."
"We leverage our local insights to provide effective recruitment services for Singapore's dynamic workforce."
"We specialize in connecting UK businesses with skilled professionals who fit their unique requirements."
"We focus on connecting South African companies with skilled candidates from diverse backgrounds."


Web Development Technologies We Have Expertise In
HTML5 Expertise in Talent Acquisition
CSS3 End-to-End Support
React.js Comprehensive Candidate Network
Node.js Data-Driven Recruitment
App Development Technologies